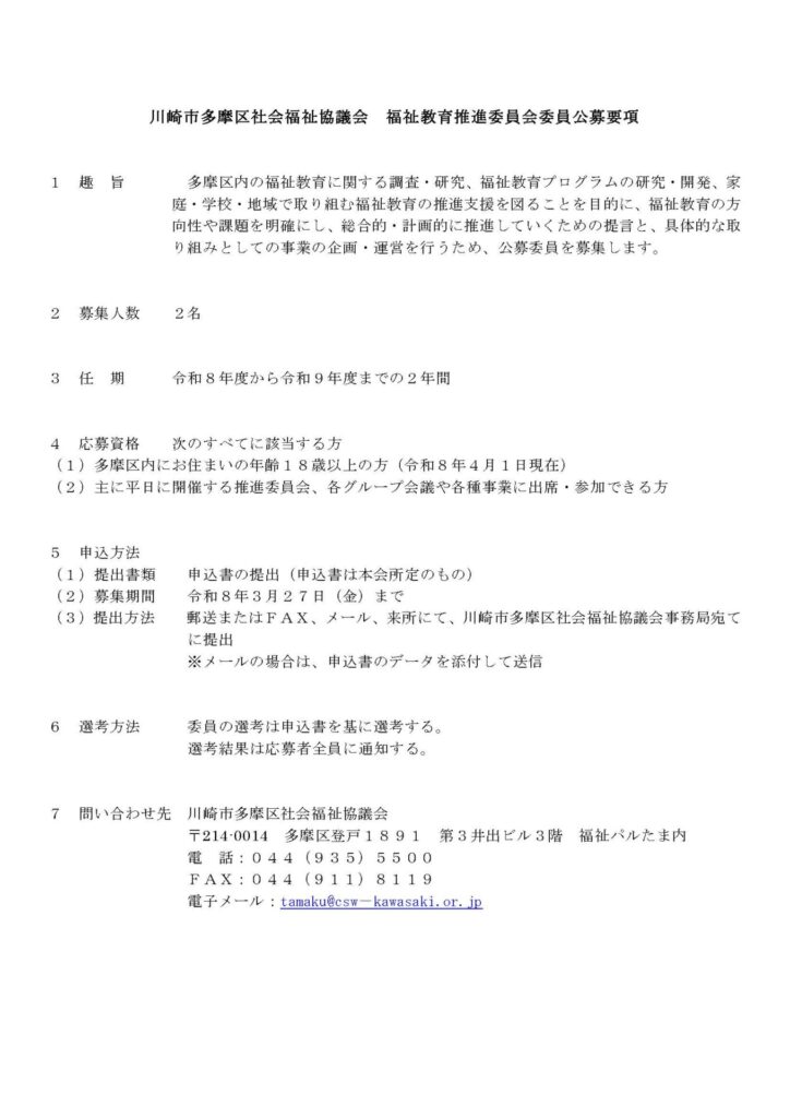
福祉教育推進委員会は、多摩区内での福祉教育の普及・推進のために、地域住民を対象としたセミナーや、教職員と福祉学習支援者を対象にした交流会、親子を対象にした講座等の企画・運営を実施しています。
委員の一員として、積極的に企画・運営に携わってくださる方を募集します。 ご興味のある方は、是非チラシをご覧の上、お申込みください。




新着情報
過去記事一覧
福祉教育推進委員会は、多摩区内での福祉教育の普及・推進のために、地域住民を対象としたセミナーや、教職員と福祉学習支援者を対象にした交流会、親子を対象にした講座等の企画・運営を実施しています。
委員の一員として、積極的に企画・運営に携わってくださる方を募集します。 ご興味のある方は、是非チラシをご覧の上、お申込みください。



